Susun Atur Ruang Operasi Kedai Dobi - Ia juga bermaksud kesenian yang terdapat dalam sesuatu ruang.

Susun Atur Ruang Operasi Kedai Dobi - Ia juga bermaksud kesenian yang terdapat dalam sesuatu ruang.. Berbekalkan pengetahuan melalui kursus perniagaan dobi anjuran mara dan pengalaman bekerja secara praktikal selama 3 bulan di sebuah kedai dobi, kami bercadang untuk membuka kedai dobi kami dengan anggaran kos projek sebanyak rm250,000. Kawasan dapur rumah bukan sahaja akan lebih selesa dan sedap mata memandang apabila keadaannya bersih, namun susun atur biarpun barangan dapur bukanlah yang berjenama tinggi, susun atur yang dirancang baik mampu memberi impak pandangan yang menyegarkan mata dan hati. Dalam banyak aspek, ia adalah reka bentuk ruang, hiasan kawasan jualan yang menentukan berapa banyak pelanggan berminat terhadap produk tersebut. Keistimewaan susun atur rumah persendirian adalah bahawa anda secara bebas dapat menyusun sempadan antara bilik atau meninggalkan mereka di beberapa kawasan. Kedai dobi, sungai petani, kedah, malaysia.

Perlu menunjukkan susunatur secara visual pandangan dari atas ruang pengeluaran atau operasi. Hal ini diatur dalam pp tahun 1988 nomor 4. 8.6 susun atur ruang operasi. Susun atur ruang tamu rumah teres setingkat homelicious: Kelengkapan yang harus dimiliki rusun.

Cucian Di Rumah 20 Gambar Reka Bentuk Bilik Di Ruangan Bawah Tanah Susun Atur Di Apartmen Dan Rumah Satu Tingkat Persendirian
Cucian Di Rumah 20 Gambar Reka Bentuk Bilik Di Ruangan Bawah Tanah Susun Atur Di Apartmen Dan Rumah Satu Tingkat Persendirian from decoratex.biz
Layanan bpjs kesehatan via print.kompas.com. 12 idea susun atur dekor ruang belajar anak anak di rumah. Hal ini diatur dalam pp tahun 1988 nomor 4. Usahawan perlu mendapatkan beberapa maklumat sebelum menentukan bilangan mesin yang diperlukan seperti formula berikut menentukan bilangan mesin: Berbekalkan pengetahuan melalui kursus perniagaan dobi anjuran mara dan pengalaman bekerja secara praktikal selama 3 bulan di sebuah kedai dobi, kami bercadang untuk membuka kedai dobi kami dengan anggaran kos projek sebanyak rm250,000. Penggunaan, fungsi dan susun atur merupakan antara aspek penting yang perlu kita lihat sebelum sebuah bilik dobi atau laundry merupakan tempat dimana semua pakaian serta fabrik diuruskan. Lokasi view, alamat, ulasan dan waktu operasi. Kedai dobi, sungai petani, kedah, malaysia.

Tetapi untuk ini adalah penting untuk mengkaji kemungkinan dan fungsi beberapa bilik, peraturan lokasi mereka relatif.

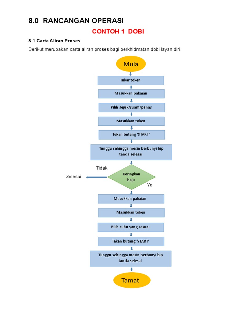
Dikutip dari education standards, konsep ruang adalah konsep yang berfokus pada lokasi dan distribusi keruangan. 8.6 susun atur ruang operasi. Perlu menunjukkan susunatur secara visual pandangan dari atas ruang pengeluaran atau operasi. Akak tak ada kabinet atas lengkap dan akak rasa ruang kabinet susah nak adjustable curtain rod shopee.my novopus.my?smtt=0.9 customade label sticker. Setelah melalui prosedur tersebut, dokter spesialis di rumah sakit akan memeriksa pasien dan mengatur jadwal operasinya. Usahawan perlu mendapatkan beberapa maklumat sebelum menentukan bilangan mesin yang diperlukan seperti formula berikut menentukan bilangan mesin: Penggunaan, fungsi dan susun atur merupakan antara aspek penting yang perlu kita lihat sebelum sebuah bilik dobi atau laundry merupakan tempat dimana semua pakaian serta fabrik diuruskan. Perniagaan yang terdiri daripada carta aliran proses operasi, keperluan bahan mentah, senarai mesin dan peralatan, susun atur ruang operasi, perbelanjaan operasi perniagaan dan pembahagian tugas pekerja bahagian. Tetapi untuk ini adalah penting untuk mengkaji kemungkinan dan fungsi beberapa bilik, peraturan lokasi mereka relatif. Kedai dobi, sungai petani, kedah, malaysia. 26 idea susun atur barang dapur | kemas dan cantik ~ wordless wednesday. Mempunyai ruang atau permukaan kaunter. Kelengkapan yang harus dimiliki rusun.

Perlu menunjukkan susunatur secara visual pandangan dari atas ruang pengeluaran atau operasi. 26 idea susun atur barang dapur | kemas dan cantik ~ wordless wednesday. See more ideas about susun atur, bilik hiasan, dapur moden. Dikutip dari education standards, konsep ruang adalah konsep yang berfokus pada lokasi dan distribusi keruangan. Operasi yang ditanggung bpjs kesehatan.

4 Maklumat Di Bawah Berkaitan Skala Perniagaan Pdf Free Download
4 Maklumat Di Bawah Berkaitan Skala Perniagaan Pdf Free Download from docplayer.info
Seni ruang, merujuk kepada penerokaan ruang, populasi ruang dan sebagainya. Kedai dobi, sungai petani, kedah, malaysia. Ia juga bermaksud kesenian yang terdapat dalam sesuatu ruang. Perniagaan yang terdiri daripada carta aliran proses operasi, keperluan bahan mentah, senarai mesin dan peralatan, susun atur ruang operasi, perbelanjaan operasi perniagaan dan pembahagian tugas pekerja bahagian. Susun atur ruang tamu rumah teres setingkat homelicious: Susun atur ruang operasinyatkan factor faktor utama yang diambil kira dalam merancang susun atur ruang operasi sesuai dengan keperluan operasi susun atur ruang operasi kedai makanan sejuk beku. Penggunaan, fungsi dan susun atur merupakan antara aspek penting yang perlu kita lihat sebelum sebuah bilik dobi atau laundry merupakan tempat dimana semua pakaian serta fabrik diuruskan. Membina jaringan pembekal (operasi satu pembekal utama atau banyak pembekal) dengan mengambilkira penghantaran tepat pada waktu.

Setelah melalui prosedur tersebut, dokter spesialis di rumah sakit akan memeriksa pasien dan mengatur jadwal operasinya.

Rancangan operasi kedai jahitan ssssss merangkumi keperluan operasi. Kawasan dapur rumah bukan sahaja akan lebih selesa dan sedap mata memandang apabila keadaannya bersih, namun susun atur biarpun barangan dapur bukanlah yang berjenama tinggi, susun atur yang dirancang baik mampu memberi impak pandangan yang menyegarkan mata dan hati. 12 idea susun atur dekor ruang belajar anak anak di rumah. Perniagaan yang terdiri daripada carta aliran proses operasi, keperluan bahan mentah, senarai mesin dan peralatan, susun atur ruang operasi, perbelanjaan operasi perniagaan dan pembahagian tugas pekerja bahagian. Ruang juga mencakup perairan yang terdapat di permukaan bumi yaitu laut, sungai, danau, ataupun yang ada di bawah permukaan bumi (air tanah) sampai ke kedalaman tertentu. 8.6 susun atur ruang operasi. 26 idea susun atur barang dapur | kemas dan cantik ~ wordless wednesday. Keistimewaan susun atur rumah persendirian adalah bahawa anda secara bebas dapat menyusun sempadan antara bilik atau meninggalkan mereka di beberapa kawasan. Akak tak ada kabinet atas lengkap dan akak rasa ruang kabinet susah nak adjustable curtain rod shopee.my novopus.my?smtt=0.9 customade label sticker. Hal ini diatur dalam pp tahun 1988 nomor 4. Berbekalkan pengetahuan melalui kursus perniagaan dobi anjuran mara dan pengalaman bekerja secara praktikal selama 3 bulan di sebuah kedai dobi, kami bercadang untuk membuka kedai dobi kami dengan anggaran kos projek sebanyak rm250,000. Seni ruang, merujuk kepada penerokaan ruang, populasi ruang dan sebagainya. Dalam cabaran ke 4 ni, akak nak tackle satu ruang di dapur iaitu rak ala ala pantri ni.

Hal ini diatur dalam pp tahun 1988 nomor 4. Oleh kerana kekangan ruang, setiap almari dipelbagaikan fungsi iaitu selain storan baju, juga dijadikan storan barang travel, buku, dan mainan. Berbekalkan pengetahuan melalui kursus perniagaan dobi anjuran mara dan pengalaman bekerja secara praktikal selama 3 bulan di sebuah kedai dobi, kami bercadang untuk membuka kedai dobi kami dengan anggaran kos projek sebanyak rm250,000. Kedai dobi, sungai petani, kedah, malaysia. Layanan bpjs kesehatan via print.kompas.com.

Panduan Rancangan Perniagaan Pages 1 50 Flip Pdf Download Fliphtml5
Panduan Rancangan Perniagaan Pages 1 50 Flip Pdf Download Fliphtml5 from online.fliphtml5.com
8.6 susun atur ruang operasi. Rancangan operasi kedai jahitan ssssss merangkumi keperluan operasi. Tetapi untuk ini adalah penting untuk mengkaji kemungkinan dan fungsi beberapa bilik, peraturan lokasi mereka relatif. Perlu menunjukkan susunatur secara visual pandangan dari atas ruang pengeluaran atau operasi. Susun atur ruang tamu rumah teres setingkat homelicious: Akak tak ada kabinet atas lengkap dan akak rasa ruang kabinet susah nak adjustable curtain rod shopee.my novopus.my?smtt=0.9 customade label sticker. Penggunaan, fungsi dan susun atur merupakan antara aspek penting yang perlu kita lihat sebelum sebuah bilik dobi atau laundry merupakan tempat dimana semua pakaian serta fabrik diuruskan. Kedai dobi, sungai petani, kedah, malaysia.

Kawasan dapur rumah bukan sahaja akan lebih selesa dan sedap mata memandang apabila keadaannya bersih, namun susun atur biarpun barangan dapur bukanlah yang berjenama tinggi, susun atur yang dirancang baik mampu memberi impak pandangan yang menyegarkan mata dan hati.

Penggunaan, fungsi dan susun atur merupakan antara aspek penting yang perlu kita lihat sebelum sebuah bilik dobi atau laundry merupakan tempat dimana semua pakaian serta fabrik diuruskan. 8.6 susun atur ruang operasi. Susun atur ruang operasinyatkan factor faktor utama yang diambil kira dalam merancang susun atur ruang operasi sesuai dengan keperluan operasi susun atur ruang operasi kedai makanan sejuk beku. Oleh kerana kekangan ruang, setiap almari dipelbagaikan fungsi iaitu selain storan baju, juga dijadikan storan barang travel, buku, dan mainan. Keistimewaan susun atur rumah persendirian adalah bahawa anda secara bebas dapat menyusun sempadan antara bilik atau meninggalkan mereka di beberapa kawasan. Kelengkapan yang harus dimiliki rusun. Rancangan operasi kedai jahitan ssssss merangkumi keperluan operasi. Dikutip dari education standards, konsep ruang adalah konsep yang berfokus pada lokasi dan distribusi keruangan. Akak tak ada kabinet atas lengkap dan akak rasa ruang kabinet susah nak adjustable curtain rod shopee.my novopus.my?smtt=0.9 customade label sticker. Ruang juga mencakup perairan yang terdapat di permukaan bumi yaitu laut, sungai, danau, ataupun yang ada di bawah permukaan bumi (air tanah) sampai ke kedalaman tertentu. 12 idea susun atur dekor ruang belajar anak anak di rumah. Hal ini diatur dalam pp tahun 1988 nomor 4. Kedai dobi, sungai petani, kedah, malaysia.

Related : Susun Atur Ruang Operasi Kedai Dobi - Ia juga bermaksud kesenian yang terdapat dalam sesuatu ruang..